上传巡检文件,一键出报告
告别手工整理,Oracle 数据库巡检报告自动生成
支持 30+ 项自动检测,智能告警建议,输出标准 Word 文档
产品亮点
上传即生成
上传 HTML 或 tar.gz 巡检文件,一键生成标准 Word 报告
智能分析
自动分析 30+ 项数据库指标,超阈值自动标红告警
专业报告
输出标准 Word 文档,可直接提交客户,包含封面、目录、建议
多类型支持
支持周报、月报、季报三种模板,季报含 AWR 性能分析
智能告警
表空间超 90%、控制文件不足、密码过期等风险自动提示
RAC 集群支持
完美支持 RAC 环境,按节点分析并生成独立报告
上传巡检文件
支持 .html 或 .tar.gz 格式的 Oracle 巡检输出文件
拖放文件到此处,或点击选择
支持 .html / .tar.gz(最大 50MB)
使用流程
只需 4 步,从脚本执行到专业报告
下载巡检脚本
根据数据库版本选择对应的巡检脚本(10g/11g/12c+),如需操作系统巡检可同时下载 OS 脚本
服务器上执行脚本
将脚本上传到 Oracle 数据库服务器,以 oracle 用户执行巡检脚本,脚本会自动采集巡检数据并生成 HTML 或 .tar.gz 输出文件
上传巡检文件
将服务器上生成的 .html 或 .tar.gz 巡检输出文件上传到本页面,并选择报告类型(周报/月报/季报)
生成专业报告
系统自动分析 30+ 项数据库指标,智能标红异常项,生成含封面、目录、建议的标准 Word 文档,可直接提交客户
下载巡检脚本
根据数据库版本选择对应的巡检脚本(10g/11g/12c+),如需操作系统巡检可同时下载 OS 脚本
服务器上执行脚本
将脚本上传到 Oracle 数据库服务器,以 oracle 用户执行巡检脚本,脚本会自动采集巡检数据并生成 HTML 或 .tar.gz 输出文件
上传巡检文件
将服务器上生成的 .html 或 .tar.gz 巡检输出文件上传到本页面,并选择报告类型(周报/月报/季报)
生成专业报告
系统自动分析 30+ 项数据库指标,智能标红异常项,生成含封面、目录、建议的标准 Word 文档,可直接提交客户
检测项目一览
数据库核心
性能分析
安全与备份
存储与对象
巡检脚本下载
下载对应版本的巡检脚本,在数据库服务器上执行后上传生成报告
适用于 Oracle 10g 数据库巡检
适用于 Oracle 11g 数据库巡检
适用于 Oracle 12c/18c/19c/21c/26ai
只支持 Linux 操作系统巡检脚本
用户评价
以前每次巡检整理报告要花半天,现在上传文件几秒就搞定了,太省事了!
某银行 DBA 运维工程师
自动标红告警非常实用,再也不用人工逐项比对阈值了。
某保险公司 IT 运维主管
报告格式专业,直接交给客户,省去了大量排版工作。
Oracle 原厂服务工程师
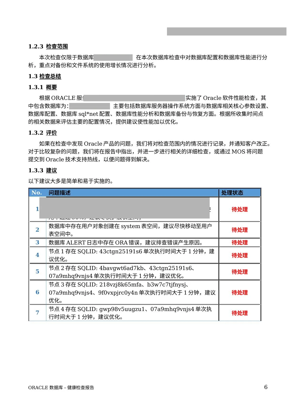
报告预览
以下为真实巡检报告截图,客户敏感信息已脱敏处理

灵活定价
免费试用,按需购买次数包
单次购买
即用即付,灵活方便
- ¥10 / 次,按需购买
- 无需订阅,永不过期
- 完整功能,专业报告
10 次包
省 ¥20适合定期巡检
- 10 次报告生成
- ¥8 / 次,省 20%
- 永不过期
50 次包
团队或高频使用
- 50 次报告生成
- ¥6 / 次,省 40%
- 永不过期
- 优先技术支持
常见问题
支持标准 Oracle 巡检脚本输出的 .html 文件和 .tar.gz 压缩包(包含 HTML + OS 巡检文本)。
注册用户可免费试用 1 次,已购课程用户可免费试用 5 次。免费版与付费版功能完全一致,没有任何功能限制。
偶尔使用选单次 ¥10,定期巡检选 10 次包 ¥80(¥8/次),团队或高频使用选 50 次包 ¥300(¥6/次,省 40%)。次数永不过期,可多次购买叠加。
报告包含数据库基本信息、参数检查、表空间使用率、Top SQL、备份状态、告警日志、安全检查等 30+ 项指标,每项均附带智能分析建议。
完全支持。RAC 环境会按节点分析,生成包含各节点信息的独立报告。
支持 Oracle 11g R2、12c、18c、19c、21c、26ai 等主流版本,单实例和 RAC 环境均可。
开始自动化巡检之旅
上传巡检文件,几秒内获得专业 Word 报告